Змінюй хід війни! Допомагай ЗСУ!

Прибор для экономии электроэнергии - реальность?

  • Автор теми Автор теми stasevich
  • Дата створення Дата створення
а что можете сказать вот об этом.интересует на сколько можно или нельзя "экономить" применяя эти схемы

299 гр.+25 за доставку +15услуги почты=счастливый обладатель
 

Вкладення

  • 9299b699060e.webp
    9299b699060e.webp
    17.1 КБ · Перегляди: 1565
  • s02405.webp
    s02405.webp
    8 КБ · Перегляди: 983
  • s13090.webp
    s13090.webp
    9.7 КБ · Перегляди: 899
100%.
Нету счётчика - нет проблемы :D

Знаешь что внутри приборчика - конденсатор и китайский БП для питания светодиода АЛ307Б :D
от 08.01.11

народ а вот фото(профиль и анфас) этого "чуда китайскай промышленности"
и от темы не удаляемся

Китайский блок питания для двух светодиодов.
от 23.01.11

Уже не АЛ307Б? И два? На глазах Змеи прогрессируют (хотя - скорее Драконы):D:D:D



а что можете сказать вот об этом.интересует на сколько можно или нельзя "экономить" применяя эти схемы...

Насколько помню - в доинтЫрнетовских-бумажных изданиях (которые лучше сложить вдвое - по предложению Чикса) - было усе просто...

Нагрузку надо подключить через газоразрядник - и счетчик мотает учетверо меньше:)
Обьяснялось - что дуга черпает энергию со "свободного вакуума":)


далее не буду:)
 
Останнє редагування:
Уже не АЛ307Б? И два? На глазах Змеи прогрессируют (хотя - скорее Драконы):D:D:D

Ну, если два светодиода - это очень меняет ситуацию. Два - больше чем один, и экономить можно вдвое больше. Шо тут не ясно?
:)
 
Собственно-говоря - чего-то есть сомнения по поводу Змеевско-Драконовского происхождения дивайса.

Как-бы не наши ручки приложили...;)
 
И КОСМОДРОМ решил не отставать от такой модной темы :)

⚠ Тільки зареєстровані користувачі бачать весь контент та не бачать рекламу.
 
какой сказочный разводняк! там еще и ПДФка есть с хвалебными опусами!
 
У КОСМОДРОМА последнее время стала появляться такая лажа.

Не понимаю за чем им это надо.
У них полностью отсутвует логистика, в результате чего они торгуют некоторыми вещами не понимая что это и зачем это ?

Судя по ПДФу и сам производитель не понимат что это такое.
Видимо понравилась идея с телерекламой.
 
И КОСМОДРОМ решил не отставать от такой модной темы :)

⚠ Тільки зареєстровані користувачі бачать весь контент та не бачать рекламу.
я даже знаю кто производит данные штуковины
 
так может и схемкой поделитесь?
 
Когда видишь надпись HARISI,
хочется сказать : "***СЕ!" )
 
И КОСМОДРОМ решил не отставать от такой модной темы :)

⚠ Тільки зареєстровані користувачі бачать весь контент та не бачать рекламу.
[/
QUOTE]
фото красивое,но это же профиль,а фото из нутря можно
 
"Помните: энергосберегающее устройство сделает вашу жизнь более удобной!"
А производителя богаче.
 
фото красивое,но это же профиль,а фото из нутря можно
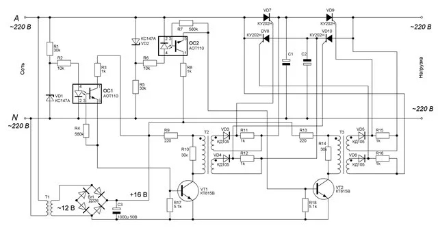
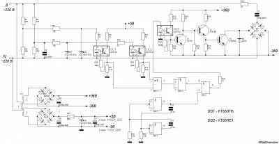
Фото изнутря - смотри в даташитах на TOP2xx - поверинтегрешенал в доках приводит способ включения их ШИМ-контроллеров в качестве корректора коэффициента мощности.
 
Фото изнутря - смотри в даташитах на TOP2xx - поверинтегрешенал в доках приводит способ включения их ШИМ-контроллеров в качестве корректора коэффициента мощности.
ссылочку кинь
 
Назад
Зверху Знизу