Перегляньте відео нижче, щоб дізнатися, як встановити наш сайт як веб-програму на головному екрані.
Замітка: This feature may not be available in some browsers.
Ничё не поеял, а если послать им своё мыло, придёт спам?⚠ Тільки зареєстровані користувачі бачать весь контент та не бачать рекламу.
Just for fun![]()
⚠ Тільки зареєстровані користувачі бачать весь контент та не бачать рекламу.
Just for fun![]()
Фан в том что это прикольная обучалка азам программирования для детей. А мне было просто по приколу погонять мавпуна по локации.Фан в чём?
Дима, держи ещеПрикольно, с малым поиграю.

ХЗ, я ничего не слал и прошел до 27 уровня.Ничё не поеял, а если послать им своё мыло, придёт спам?
Странно, там на первой странице кроме формы с емейлом, кнопки для его отсыла и ленты спамамвнизу - только 3макачьи картинки. А, да, и,кнопка захода фри триал. Может дело в том, что я с телефона захожу, но мне показалось, что с 27 уровня там только закончится вводныйибред с рассказами какое оно огого. До кода даже не дошел - правило 3х кликов сработалоХЗ, я ничего не слал и прошел до 27 уровня.

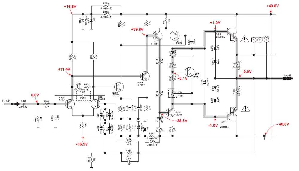
Там подстроечник балланса есть. Емкости разделительной -нет.Кто может быстро подсказать: у усилителя Denon PMA-500AE появилось постоянное напряжение около 0.5В на выходе одного канала.
Похожая схема от PMA-700AE в аттаче. Куда копать? С усилителями дела не имел никогда.
Не хочет схема аттачиться. Схема тут:⚠ Тільки зареєстровані користувачі бачать весь контент та не бачать рекламу.
Нашел таки правильный мануал:
⚠ Тільки зареєстровані користувачі бачать весь контент та не бачать рекламу.
![]()

Крутил. Ток покоя он подстраивает, на выходное напряжение никак не влияет.Круиэти подстроечник и смотри на результат, только ьез фанатизма крути - лень копать, но может быть еще подстроечник тока покоя - можно дел им натворить. Тебе нужен подстройки симметрии.
Пропаивать трещины - дело нехитрое
Лучше скажи, за счет чего он 0 на выходе держит?
Лучше скажи, за счет чего он 0 на выходе держит?
). Соответственно, при исправности Q307, Q309 и окружающей рассыпухи, на их коллекторах, тоже должно быть одинаковое напряжение +39,8В. Второй диффкаскад Q311, Q313 и рассыпуху при нём уже придется проверять заменой.