Статус: Офлайн
Реєстрація: 02.10.2007
Повідом.: 5635
Реєстрація: 02.10.2007
Повідом.: 5635
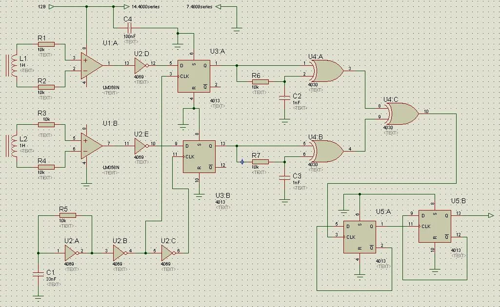
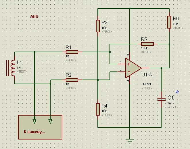
датчик Холла, кот. генерит прямоуг. сигналы вышеописанной формы

Как это понять? Могу только поздравить с наступающим!
СНГ, что означает - С Новым годом! Щастья и радости, прямоугольных импульсов, стабильности частоты и напряжения, синхронности и синфазности сигналов, быть всегда в хорошей форме, малого КСВ, узкой диаграммы направленности, средних частот на завышение, дальних связей и безопасной работы!




В обчем между тостами успели