Статус: Офлайн
Реєстрація: 06.07.2010
Повідом.: 614
Реєстрація: 06.07.2010
Повідом.: 614
SPS-828 Схема
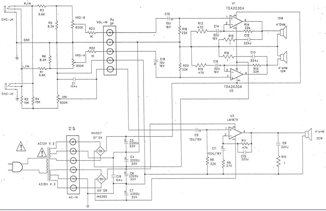
Коллеги, подскажите где скачать схему электрическую принципиальную на SPS-828 (усилитель с сабвуфером для компа.) и какой тип входных разъемов у него.

Коллеги, подскажите где скачать схему электрическую принципиальную на SPS-828 (усилитель с сабвуфером для компа.) и какой тип входных разъемов у него.

Я представляю как оно хрюкать начинает, когда переменники изнашиваются..