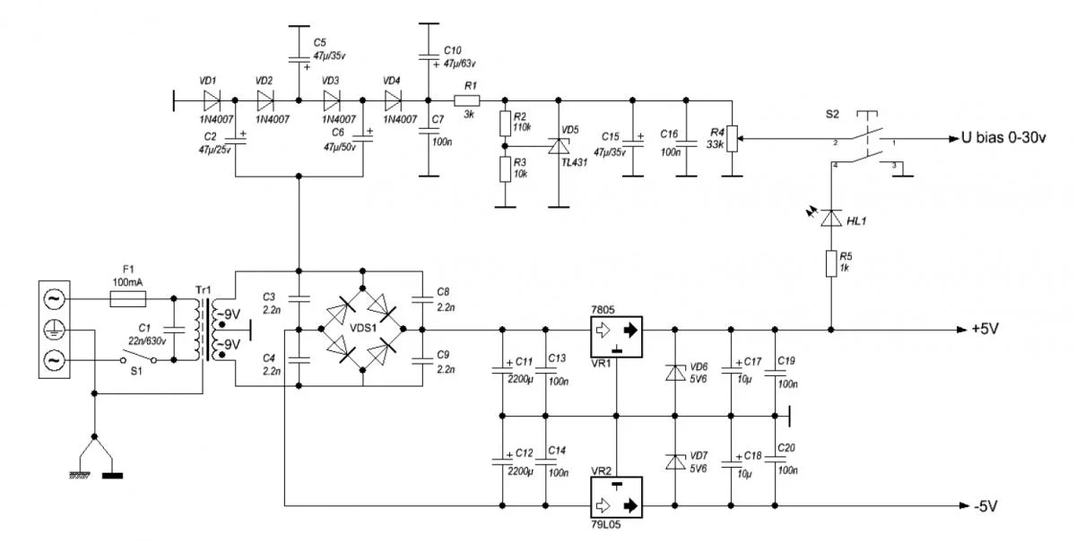
Ну тоді підскажіть де мають бути резистори 511 (було 2 штуки один впаяв а другий куди) і 1000, а також 100пФ (2шт.)-- ну цей йде для регулювання.
П.С. Дуже добре було би якщо б на малюнку показано.
Доречі паяти за картинкую легше ніж по схемі добре було би якщо в документацію йшла картинка із встановленими елементами. Ідея із маркуванням на платі теж хороша.
П.С. Дуже добре було би якщо б на малюнку показано.
Доречі паяти за картинкую легше ніж по схемі добре було би якщо в документацію йшла картинка із встановленими елементами. Ідея із маркуванням на платі теж хороша.




