Перегляньте відео нижче, щоб дізнатися, як встановити наш сайт як веб-програму на головному екрані.
Замітка: This feature may not be available in some browsers.
Как мне прописать названия сегментов на каждом из выводов?но Вы сверьте на всякий случай с даташит.
Слева в столбике "Пин" названия выводов модели в ISIS. Напротив, в колонке "А" нужно прописать названия выводов модели в ARES. По ходу выводы на модели будут подсвечиваться.Как мне прописать названия сегментов на каждом из выводов?
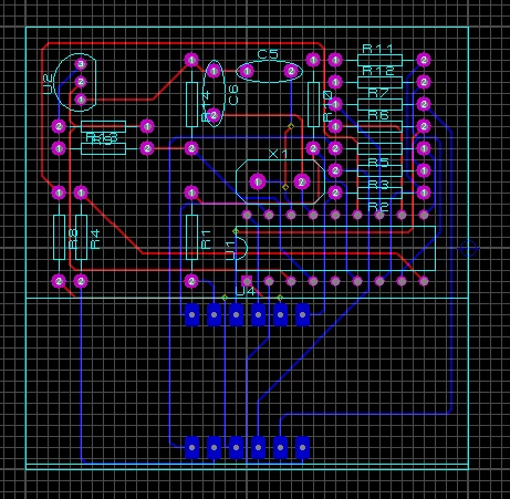
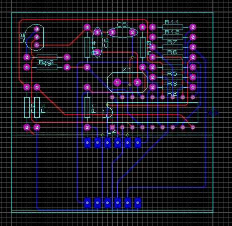
сделал автоматом и распределение деталей и авто трассировкуПример во вложении.
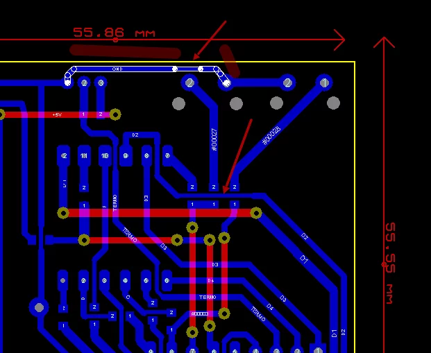
Установить на плате терминал питания, в его свойствах выбрать VDD. Соединить этот терминал с разводкой +5V. Пример во вложении.как дать питание Picу
проэктпосмотрю что в нем так, что не так.
Нарисовать. Во вложении вариант держателя батарейки, но проверьте размеры, бывают разные!батарейный отсек и кнопки как изобразить ?
боковыено уточните какие.
Предлагаю сменить данную "какашку" на DipTrace, и не мучать себе мозг и руки!

Из боковых у меня есть такаябоковые
спасибо. такая и нужна.у меня есть такая
Про признак вопрос не понял. Автоматами почти не пользуюсь, поэтому тут Вам не помощник.Вопрос по трассировке. По какому признаку или автоматом делать размещение и разводку деталей.
перефразирую )) Протеус при разводке автоматом разделяет сигнальные цепи от силовых? Можно пользоваться авто? Понимаю, что в будущем сам все руками выставлю, но пока что ...Про признак вопрос не понял.
я расстановку и трассировку запустил автомат. Если я правильно понял, то 15 перемычек он мне настрочил (Автоматами почти не пользуюсь,
Автоматом - нет. Их еще в схеме нужно разделить, тогда при переносе он их раздельно разведет.Протеус при разводке автоматом разделяет сигнальные цепи от силовых?
Смотрите настройки (ширина, расстояния, зазоры...).Если я правильно понял, то 15 перемычек он мне настрочил (
схема из 10 деталей ))